新干线外国语培训学校
024-31627112

学校: 皇姑校区 | 铁西校区 | 浑南校区 | 抚顺校区

日本留学 出国留学
  您的位置: 沈阳新干线日语培训 >> 留学指导 >> 浏览文章
 
 
日本留学|先搞懂日本修士与国内研究生的区别!4种赴日读研路径一次讲清!「新干线日本留学」
日期:2026年04月21日  文章作者:日本留学-新干线日本留学

日本留学

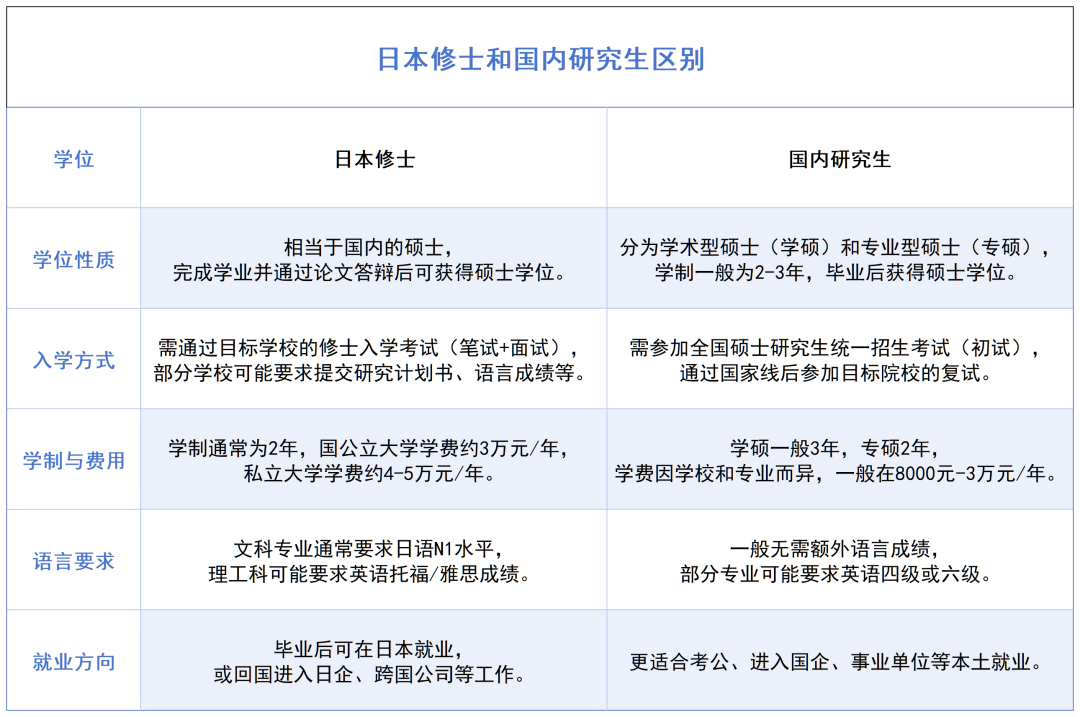
日本修士学制较短、入学时间灵活,相较国内“一考定终身”的考研模式,更强调多次机会与阶段性选拔机制,对学生的综合能力与研究计划能力也更为看重。接下来,帮你系统梳理日本修士与国内研究生的核心差异,进一步解析赴日读研的四种主要途径~

01日本修士
在日本,硕士阶段称为修士,主要分为两类:
*修士(学术型硕士)
*专门职修士(专业型硕士)

📌 学制:通常为2年
📌 入学时间:以4月为主,部分学校/专业可9月或10月入学
📌入试方式:采用考试制(校内考),每个学校/专业独立招生。

校内考一般每年两次:
*夏募/秋募:7月-9月(一般入试为主)
*冬募/春募:12月-次年2月(特别选拔较多)

02修士vs专门职修士
日本修士整体以研究型为主,类似学术型硕士,毕业通常需要完成研究、撰写论文、通过答辩。
但也存在职业导向的专门职修士,更偏实践与授课制,一般不要求论文或论文要求较轻。

常见专门职修士方向:
*MBA(工商管理)
*MPA(公共管理)
*MOT(技术经营)
*会计
*师范教育
*法学(法科大学院)
*公共卫生
*临床心理

📌可以理解为:
*日本修士≈国内学硕/英美研究型硕士
*专门职修士≈国内专硕/英美授课型硕士

03日本修士核心特点
日本修士申请有一个非常关键的特点,大多数专业需要学生“自带研究课题”。
与国内“老师给课题、学生执行”不同,日本更强调:学生自己提出问题→用研究方法解决问题。

因此申请阶段必须提交研究计划书,要求重点:
*体现学术兴趣与研究方向
*有一定问题意识与逻辑结构
*与目标教授研究方向匹配度高
日本留学
04日本“研究生”(预科/旁听)
日本的“研究生”≠国内研究生,这是一个非常容易混淆的概念。

日本“研究生”:
*大学正式修士/博士前的非正式生制度(类似预科生/旁听生)
*设置于日本国公立大学和部分私立大学
*申请制(不是统一考试)
*每年通常有多次入学机会(约半年一轮)
*之后需再参加修士/博士考试

研究生期间可以:跟随教授进入研究室、参与课题研究、旁听课程、使用学校设施,但不属于正式学位课程

"研究生"制度主要是为了过渡修士/博士阶段,通过提前进入研究室:
*熟悉研究环境
*提前建立师生关系
*提高修士考试通过率

05赴日读研四种主要途径
赴日考研主要有四条核心路径,同学们可根据自身语言水平、学术背景和目标院校要求选择合适路径。

本科→语言学校→私塾

适用人群
日语基础薄弱(仅需N5水平)、对日本考试流程不熟悉、需要过渡期适应日本生活的学生。

申请流程
申请语言学校(1/4/7/10月均可入学)→ 赴日学习日语与专业课 → 参加目标校修士考试 → 修士入学。

核心优势
可获得最长2年签证,容错率高,可同时报考多所学校;语言学校提供基础升学辅导,能沉浸式提升日语能力。

申请建议
建议报私塾学习专业知识,攻克语言成绩,赴日后重点利用签证时间备考。

本科→研究生(预科)

适用人群
日语达到N2/N1水平(理工科/医药/艺术类可达N1),托福80+,有明确研究方向,希望提前熟悉教授研究室的学生。

申请流程
国内申请研究生(预科)→ 提前获得教授内诺 → 赴日参加半年至1年预科学习 → 参加校内考转修士。

核心优势
可提前获得教授内诺,进入研究室参与课题,获取专属备考资料;校内考竞争相对较小,升学成功率较高。

申请建议
需有非常明确的研究方向,提前精准匹配教授研究室,重点打磨研究计划书与套磁邮件。

本科→修士直考

适用人群
日语、英语能力强(日语N2/N1+托福/托业成绩),专业课基础扎实,自律性高,希望节省时间与经济成本的学生。

申请流程
国内集中备考→办理短期签证赴日→参加目标校修士考试→录取后办理长期签证入学。

核心优势
无需就读语言学校或预科,直接参加校内目标校考试;录取后即可入学,整体升学周期最短。

申请建议
从出愿材料递交到赴日考试均需专业指导,建议提前报私塾吃透目标校真题,充分备考校内考笔试与面试。

本科→SGU英文项目

适用人群
英语能力突出(托福80-100+/雅思6.0-7.5+),无日语基础,想跨专业或快速拿到修士offer的学生。

申请流程
准备英语成绩(托福/雅思)标化成绩→套磁教授/提交材料→线上面试→获录后直接入学。

核心优势
全程英文授课,无需日语成绩;多采用材料审核+线上面试的申请方式,流程简单,可国内直申。

申请建议
适合英语好但预算有限的同学,相比国内考研能更快拿到硕士学历,需重点提升英语硬实力与文书质量。

06赴日读研时间规划
✫4-6月:申请与备考
语言学校:递交申请材料,优先申请10月入学。
研究生:拿到教授内诺,结合教授研究方向撰写研究计划书,申请次年4月入学。
修士直考:国内集中刷真题,准备赴日短期签证。
SGU项目:完成出愿流程,准备线上面试。

✫7-9月:录取与签证
拿到语言学校在留资格或SGU录取通知后,办理留学签证,预订赴日机票和住宿。
修士直考学生赴日参加夏季校内考。

✫10月-27年3月:入学与备考
申请研究生的学生在11月前拿到内诺后办理出愿材料,次年3月办理入学手续。
已获SGU/直考录取的学生准备入学事宜。

赴日读研建议同时申请3-5所院校,提升录取概率;以及日本院校重视面试,需提前模拟面试场景,准备研究计划书相关问题。以上就是今天的全部内容,如果你有关于日本语言学校申请相关的问题,欢迎添加下方微信详细咨询~
日本留学


日语培训/日语学习/日本留学/日本工作-在线报名即可

新干线日语 电话:024-31627112

新干线外国语培训学校

 
 
相关栏目
             
  日语等级   日语真题   培训课程  
             
  海外资讯   名师中心   在线咨询  

最新课程
 
新干线日语培训N4线上直播课程4月27日 
赴日工作必拿BJT N2!4月20日开课,商务 
日语培训外教口语精品小班课4月18日9 
沈阳韩语培训入门课程4月22日开班!零 
沈阳韩语培训课程3月16日开班,零基础 
开课提醒|新干线沈阳日语培训N3课程3 
2026年想要稳过N2?日语培训N2冲刺课程 
托福培训班|想要在寒假集中冲刺托福的 
 

最新文章
 
日本留学|高考失利≠人生失败!日本大学 
日本留学|先搞懂日本修士与国内研究生 
最新日本留学新规:申请语言学校日语要 
日本留学|日本各地区大学人气排名公布 
半年留学+灵活转就业:赴日留学快速就业 
日本留学4月生必读!入境日本必备流程手 
考研成绩不理想,如何无缝衔接日本读研 
【喜报】日本留学|我校2026年4月生东京 
4月生必看:日本留学初到日本,租房需要 
日本留学不用Gap一年,1–3个月也能留学 
 

网站首页 | 新干线简介 | 人才招聘 | 联系方式 | 留言本
 

地址:沈阳市皇姑区长江街15号 新干线外国语培训学校

www.xgxedu.com 版权所有: 辽ICP备13015569号

新干线日语培训学校