新干线外国语培训学校
024-31627112

学校: 皇姑校区 | 铁西校区 | 浑南校区 | 抚顺校区

日本留学 出国留学
  您的位置: 沈阳新干线日语培训 >> 日本名校 >> 浏览文章
 
 
第34届日本留学展|推荐校23-HESED东京艺术文理学院/育秀国际语学院/平成音乐大学「新干线日语培训」
日期:2025年07月28日 文章作者: 新干线日语

为庆祝新干线教育集团成立20周年,第34届留学教育展将于9月7日盛大开启!特别邀请百所院校招生老师亲临现场,与有意出国留学的学生及家长面对面答疑解惑!

HESED东京艺术文理学院/
育秀国际语学院/平成音乐大学
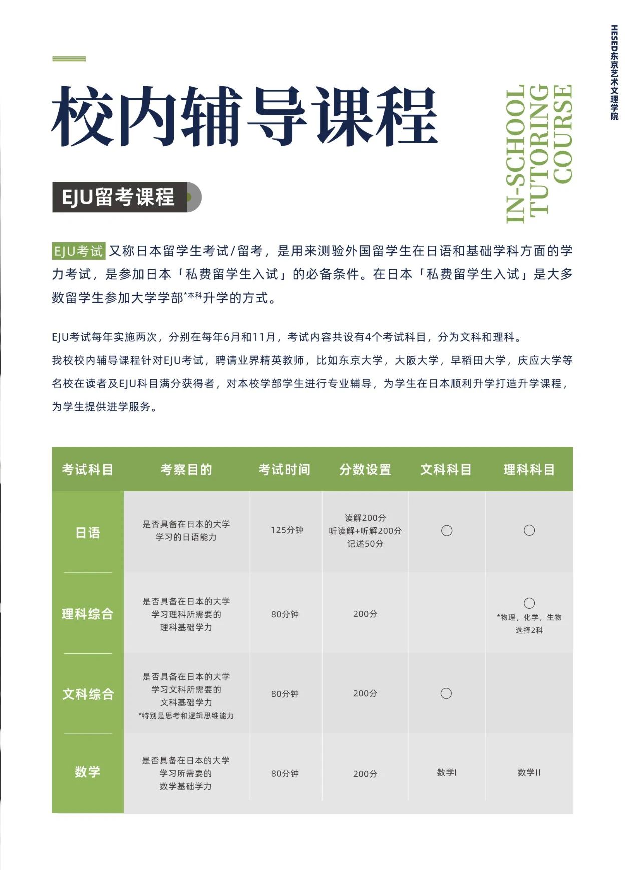
HESED东京艺术文理学院是日本文部省认证的日本语教育机关,日本法务省出入国在留管理厅认定的优良校,也是日本音乐大学的预备校。
作为日本第一所音乐类语学院,HESED东京艺术文理学院是首家开办音乐类辅导升学,同时涵盖校内EJU课程的语学院,也是日本第一所拥有大量专业琴房的语学院。
学院与九州地区唯一的音乐大学平成音乐大学,签署了战略合作协议。于校内增设平成音乐大学东京事务所,负责留学生招生入试、国际交流等工作。
HESED东京艺术文理学院 育秀国际语学院 平成音乐大学
HESED东京艺术文理学院 育秀国际语学院 平成音乐大学
HESED东京艺术文理学院 育秀国际语学院 平成音乐大学
 
01学校介绍
HESED东京艺术文理学院 育秀国际语学院 平成音乐大学
HESED东京艺术文理学院 育秀国际语学院 平成音乐大学
HESED东京艺术文理学院 育秀国际语学院 平成音乐大学
 
02特色课程
HESED东京艺术文理学院 育秀国际语学院 平成音乐大学
HESED东京艺术文理学院 育秀国际语学院 平成音乐大学
HESED东京艺术文理学院 育秀国际语学院 平成音乐大学
HESED东京艺术文理学院 育秀国际语学院 平成音乐大学
HESED东京艺术文理学院 育秀国际语学院 平成音乐大学
HESED东京艺术文理学院 育秀国际语学院 平成音乐大学
HESED东京艺术文理学院 育秀国际语学院 平成音乐大学
HESED东京艺术文理学院 育秀国际语学院 平成音乐大学
HESED东京艺术文理学院 育秀国际语学院 平成音乐大学
 
03奖学金制度
HESED东京艺术文理学院 育秀国际语学院 平成音乐大学
HESED东京艺术文理学院 育秀国际语学院 平成音乐大学
04入学须知
HESED东京艺术文理学院 育秀国际语学院 平成音乐大学
HESED东京艺术文理学院 育秀国际语学院 平成音乐大学
HESED东京艺术文理学院 育秀国际语学院 平成音乐大学
注意:学费每学年可能有所调整,具体金额请以学校当年最新发布的招生简章为准。关于HESED东京艺术文理学院/育秀国际语学院/平成音乐大学就给大家介绍到这里啦,感兴趣的同学们可以扫描下方二维码进行详细咨询了解~
日本留学
日本留学


日语培训/日语学习/日本留学/日本工作-在线报名即可

新干线日语 电话:024-31627112

新干线外国语培训学校

 
 
相关栏目
             
  日语等级   日语真题   培训课程  
             
  海外资讯   名师中心   在线咨询  

最新课程
 
赴日工作必拿BJT N2!4月20日开课,商务 
日语培训外教口语精品小班课4月18日9 
沈阳韩语培训入门课程4月22日开班!零 
沈阳韩语培训课程3月16日开班,零基础 
开课提醒|新干线沈阳日语培训N3课程3 
2026年想要稳过N2?日语培训N2冲刺课程 
托福培训班|想要在寒假集中冲刺托福的 
沈阳少儿日语培训启蒙课程,2月7日正式 
 

最新文章
 
日本留学|高考失利≠人生失败!日本大学 
最新日本留学新规:申请语言学校日语要 
日本留学|日本各地区大学人气排名公布 
半年留学+灵活转就业:赴日留学快速就业 
日本留学4月生必读!入境日本必备流程手 
考研成绩不理想,如何无缝衔接日本读研 
【喜报】日本留学|我校2026年4月生东京 
4月生必看:日本留学初到日本,租房需要 
日本留学不用Gap一年,1–3个月也能留学 
日语新班预告|日语口语培训线上直播课 
 

网站首页 | 新干线简介 | 人才招聘 | 联系方式 | 留言本
 

地址:沈阳市皇姑区长江街15号 新干线外国语培训学校

www.xgxedu.com 版权所有: 辽ICP备13015569号

新干线日语培训学校